挣闲钱

项目博客主页

Follow me on GitHub

用例设计

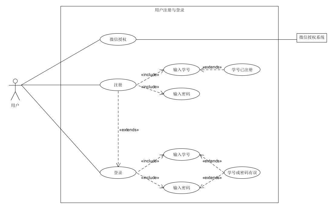
1. 用户注册与登录

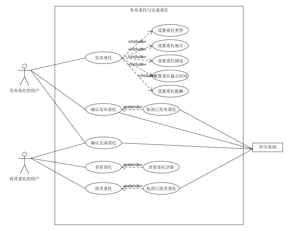
2. 发布和接受委托

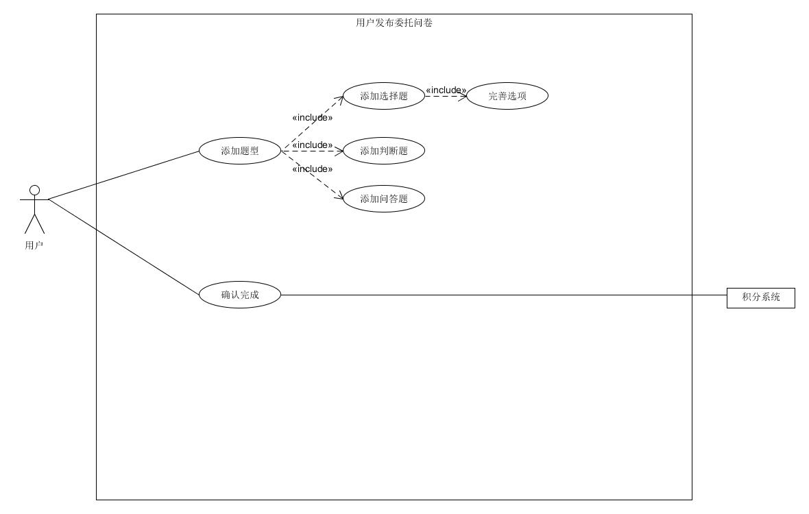
3. 委托者发布问卷